Endüstriyel alanda ürünlerin güvenli sevkiyatı için palet sarma makinası mevcuttur. Örneğin; seyyar bir paletin, sarım yapma alanına gelmesi ve bu alanda operatörün start vermesiyle tüm işlem son aşamaya kadar otomatik olarak gerçekleşmektedir. Son olarak operatör ufak bir dokunuş yaparak son haline getirmektedir. Buna ait bir örnek bir projeyi aşağıdaki videoda izleyerek bilgi edinebilirsiniz. Ayrıca örnek palet sarma makinası elektrik projesi çizimini yapacağız. Son olarak da örnek elektrik projesini detaylı olarak anlatacağız.
Eğer yukarıdaki videoyu izlediyseniz. Yani start butonuna basıldıktan sonraki prosesin nasıl işlediğiniz de izlemiş oldunuz. Elbet bu projenin benzeri basit bir palet sarma makinası örnek projeyi açıklayarak size aktaracağız. Hatta ilk işimiz gerçekleşen işlemi kağıda basitçe dökmek olacak. Hemen ardından ihtiyacımız olan şalt malzemelerini hazırlamaya başlayacağız.
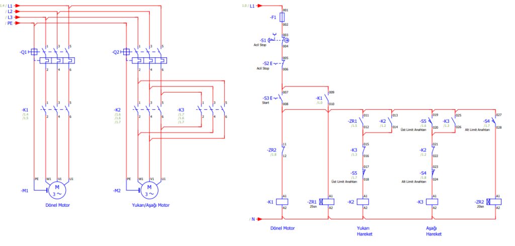
Örnek Bir Palet Sarma Makinası Prosesi
Palet sarma makinası dönel alanına ürün getirilecek ve operatör palet örtücüsünü sabitleyecektir. Ondan sonra start butonuna basılır ve dönel alan hareketi başlayacaktır. Başka bir deyişle dönme hareketi işlem sonlanana kadar sürecektir. Hareket; 20 saniye sürecek ve palet örtücünün yukarı doğru hareketi başlayacaktır. Ondan sonra yukarı doğru hareket belirlenen maksimum seviyeye kadar devam edecektir. Sonra da bir limit anahtarını görecek ve palet örtücü aşağı doğru harekete başlayacaktır. Aşağıda da bir limit anahtarı yer alacaktır. Aşağı doğru hareketinin başlangıç noktasına geldiğinde görecek ve palet örtücü hareketini tamamlayacaktır. Dönel alan 10 saniye daha çalışacak ve süre sonunda proses tamamlanacaktır.
Basit bir proses işlemi belirledik. Videoda yer alan bir akıllı plc kullanarak değil de klasik kumanda devreleriyle proje detaylarını yazdığım gibi hazırlayacağım. Tabii ileri dönemde Siemens Logo Akıllı Röle ile bu projeyi tekrarlayarak o örneği de görmüş olacağız.
Bize yazılan senaryoya ait hangi malzemeler gerekecek bir bakalım.
- Dönel hareketi yapacak bir motor (sürücüsüz gerçekleştireceğim)
- Yukarı ve aşağı hareketi yapacak bir motor ve bu motorların çalışmalarını kontrol edecek zaman röleleri, alt ve üst limitlerde çalışma durumlarını belirleyecek limit siviçleri yer alacaktır.
Proje detayı kısa şu şekildedir;
- Start butonuna basıldığında K1 kontaktörü ve ZR1 zaman rölesi enerjilenecektir.
- K1 kontaktörü ile dönel motor devreye girecektir.
- ZR1 zaman rölesi de yukarıya doğru hareketi başlayacak tetiklemeyi verecektir.
- K2 kontaktörü, üst limit anahtarı S5’e kadar çalışmasını sürdürecektir.
- S5 ile K3 kontaktörü devreye girecek ve aşağıya doğru hareket başlayacaktır. Bu hareket alt limit anahtarı S4’ü görene kadar devam edecektir.
- S4 alt limit anahtarının bir görevi de ZR2 zaman rölesini devreye alacak ve K1 kontaktörünün enerjisini ayarlanan süre sonunda kesecektir.
- ZR1>ZR2 olacak şekilde ayarlanması gerekmektedir.






